Mobile Version
SocialColony (tm) - Technical Main website for Empower Connect AI - Advancing artificial intelligence uses in the common world
ECAI Header
Empower Connect AI

Welcome to Empower Connect AI – where cutting-edge technology meets a human touch...

Bienvenue chez Empower Connect AI – là où la technologie de pointe rencontre une approche humaine...

Bienvenido a Empower Connect AI – donde la tecnología de vanguardia se une al factor humano...


SocialColony (tm): An AI-Powered Platform for Creative Competition and Community Engagement

Abstract

SocialColony represents a novel convergence of social networking, competitive performance, and AI-driven interactivity. Designed to facilitate creativity in dance (DanceColony™) and music (SoundColony™), the platform leverages real-time crowd voting, AI-assisted feedback, and monetization mechanisms to create an immersive, gamified social experience. This article explores the platform’s technical foundations, its AI integrations, and its potential implications for digital creativity and online communities.

1. Introduction

The rise of AI-powered social platforms has transformed user-generated content, enabling new forms of collaboration, competition, and monetization. SocialColony enters this space as a multi-modal social network that combines:

  • Structured competitive frameworks (tournaments, live battles)

  • Community-driven evaluation (real-time voting, AI-augmented judging)

  • Monetization pathways (tips, rewards, exclusive events)

Unlike conventional social media, SocialColony emphasizes skill-based engagement, positioning itself as a hybrid between a creative showcase, an esports platform, and a next-gen social network.

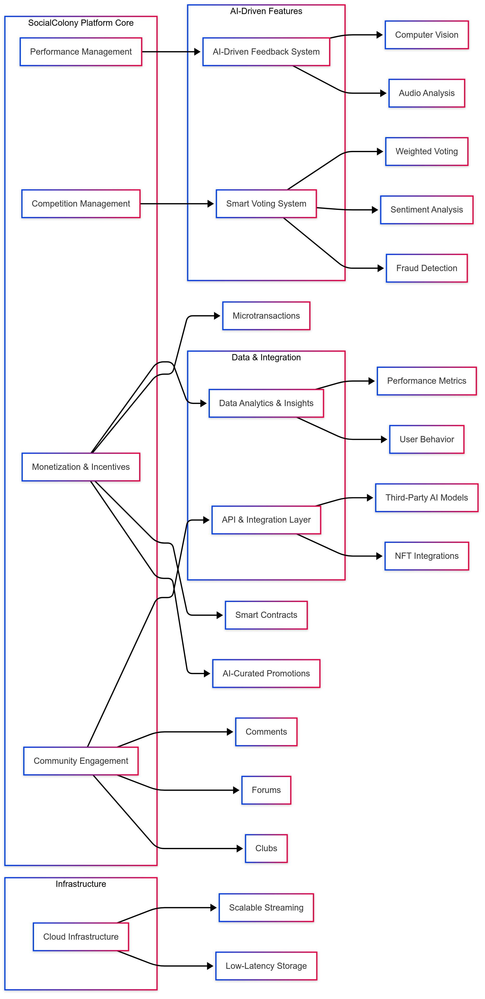
2. Core Technical and AI-Driven Features

2.1 AI-Augmented Performance Feedback

SocialColony employs computer vision (CV) and audio analysis models to provide performers with automated feedback on:

  • Dance: Pose estimation, synchronization accuracy, and energy metrics.

  • Music: Pitch accuracy, rhythmic consistency, and vocal clarity.
    These AI tools assist both competitors in refining their craft and voters in making informed judgments.

2.2 Smart Voting Systems

To mitigate bias and enhance engagement, the platform incorporates:

  • Weighted voting algorithms (adjusting for user reputation and past accuracy).

  • Sentiment analysis on audience comments to detect trends in reception.

  • Fraud detection to prevent vote manipulation.

2.3 Hybrid Live & Asynchronous Competition

SocialColony supports:

  • Real-time "battle" modes, where performers engage in live duels with synchronous audience polling.

  • Asynchronous tournaments, allowing global participation across time zones.
    This dual structure is facilitated by low-latency streaming infrastructure and scalable cloud-based judging systems.

2.4 Monetization & Incentive Structures

The platform integrates:

  • Microtransactions (tips, premium votes).

  • Smart contracts for transparent reward distribution in team-based competitions (Clubs & Crews).

  • AI-curated promotions, identifying high-potential creators for sponsored events.

3. Socio-Technical Implications

3.1 Democratizing Creative Evaluation

By blending crowdsourced voting with AI moderation, SocialColony challenges traditional gatekeeping in performing arts, allowing emergent talent to gain visibility without industry intermediation.

3.2 Ethical & Bias Considerations

  • Algorithmic fairness in scoring (e.g., ensuring CV models don’t favor certain body types).

  • Data privacy in performance analytics (e.g., biometric data from dance tracking).

  • Incentive alignment to prevent exploitative engagement loops.

4. Future Directions & Call for Collaboration

SocialColony’s roadmap includes:

  • Expanded AI tools (generative music/dance assistants).

  • Cross-platform integrations (NFT-based collectibles for top performers).

  • Academic partnerships to study platform dynamics and creative behavior.

We invite researchers and developers to contribute to its evolution:

  • Participate in our user survey (linked in-platform).

  • Propose experimental features via the feedback portal.

  • Explore API access for third-party AI model integration.

5. Conclusion

SocialColony redefines social entertainment by merging competitive performance, AI-driven analytics, and decentralized community governance. As it evolves, the platform presents a compelling case study in how AI can enhance—rather than replace—human creativity and judgment.

👉 Join SocialColony Now